贝能基于新能源汽车800V平台推出该压缩机驱动方案,目前方案已经通过台架压力测试,EMC以及安规测试,背压可以在2.6MPa平稳启动(需要电机支持),工作电压范围400~920V,最大相电流30A ,最高转速12000RPM。方案由Microchip单片机dsPIC33CK系列,1200V的碳化硅,隔离驱动器,隔离CAN收发器, DC-DC反激式控制器,运放和比较器等器件构成。
主要硬件构成
主控部分采用的主控微控制器(MCU)为Microchip的dsPIC33CK系列,其主频高达100MHz,并具备高效的指令运行效率。该MCU拥有单周期乘加指令和快速的6周期除法功能,内置CAN-FD控制器,具备3个3.5Msps的模数转换器(ADC)内核,其中两个用于实时电流采集。
此外,它还配备了专用的PWM控制器,提供8对PWM输出,并具有硬件过流故障引脚,非常适合用于电机控制。dsPIC33CK还具备看门狗、DMT(程序监控定时器)、ECC(纠错码)以及CodeGuard™安全性等安全特性,并符合AEC-Q100 REV-H(等级1:-40°C至+125°C)和IEC 60730 B类安全库标准。
dsPIC33CK框图
功率器件采用碳化硅,25摄氏度持续工作电流最大60A,100摄氏度时持续过流能力为45A,可以覆盖市面上绝大部分新能源汽车压缩机的应用,耐压1200V,适合800V平台应用。
隔离门极驱动器采用隔离驱动器,其峰值驱动电流为5A,峰值吸收电流为7A,高低边隔离电压可达1800V,输入输出间隔离电压为6KVrms。通过配置外部电阻,可以控制输出死区时间,最高输出电压为25V,最大开关频率可达1MHz,满足了对MOSFET和IGBT驱动的广泛要求。
为了实现弱电与强电端的隔离,因此CAN收发器需要使用隔离,支持CAN-FD协议,最高波特率为5Mbps,工作电压为5V,隔离电压高达5000VRMS(WSOP8),共模输入电压范围为正负30V。
运算放大器部分具备轨对轨输入、高阻抗和低噪声特性,工作电压范围为1.8V至6V,带宽为1MHz,最大输出电流为150mA,静态工作电流为85uA,工作温度范围为-40至125摄氏度。
低压DC-DC隔离使用反激控制器与高频变压器实现,该控制器最高工作电压40V,满足汽车12V输入的尖峰上限,控制器通过AEC- Q100 Grade 1 Certified,采用外挂MOSFET的控制方式,适合各种负载环境,内置过流保护,最高MOSFET栅极驱动电流为1.5A,轻松匹配各种MOSFET。
方案原理图
MCU部分
功率部分(其中一相)
运放部分(其中一相)
PCB
软件说明
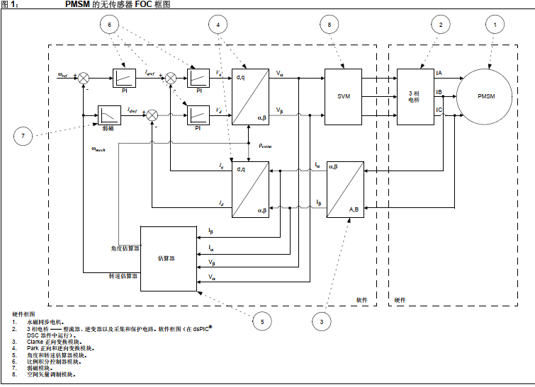
本方案软件部分基于Microchip的AN1292应用手册,采用FOC控制算法和SVPWM调制方式,估算器基于稳态时D轴反电动势为零的方法进行转子位置获取,具有快速收敛、易于配置和高鲁棒性的特点。
软件框图
转子位置估算器原理
软件开发环境
方案主要参数与特点
工作电压:400~920V
输出功率:6.0KW
控制方式:FOC正弦控制
启动方式:(可选)IPD+HFI
控制算法:无传感器PLL+HFI(可选)
调制方式:SVPWM
电流采样方式:双电阻采样
调制频率:10KHz~20KHz
电机转速:8000RPM~12000RPM @ 4极对
保护功能:缺相,过流、欠压、过压、过温保护,堵转保护等。
主要特点:带载能力强,启动迅速可靠,动态性能佳,效率高、噪声低
方案驱动压缩机工作能力
最低工作电压:400V
背压:2.6MPa
平衡压:1.8MPa
最低转速:500RPM
最高转速:12000RPM
转速稳定性:小于+/-5%
实际启动以及运行波形图
0公斤启动波形
16公斤启动波形











