贝能研发的3.3KW双向PFC/INV电源方案,采用Infineon的XMC1402F064单片机、碳化硅IMT65R048M1H、CoolMOS™ IPT60R022S7和IPA80R1K4P7、隔离驱动器2EDF9275F和2EDF7275F、以及准谐振反激式控制器ICE5QSBG等关键器件。
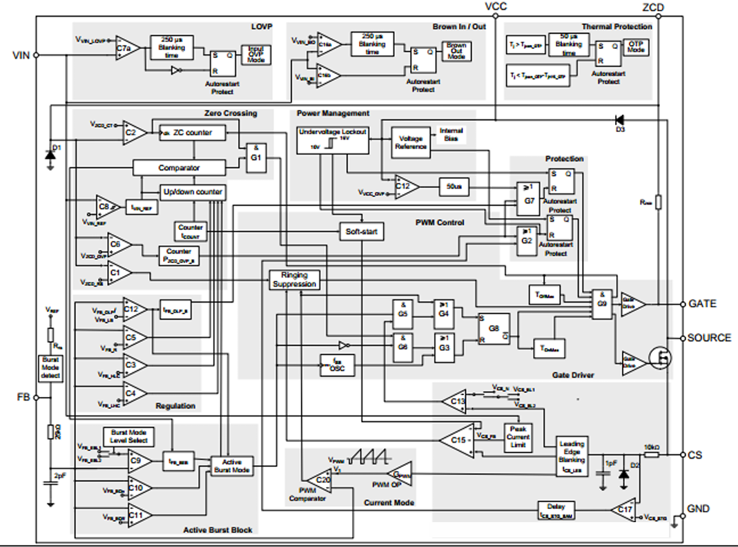
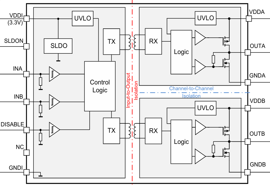
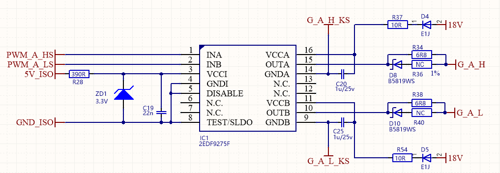
该方案能够根据功率流向的不同,执行AC/DC的功率因数校正(PFC)功能或DC/AC的逆变输出,以产生220Vac的交流电。该方案具备高效率和高功率密度的特点。 主要硬件构成 主控单元 该方案的主控单元采用Infineon的XMC1402F064单片机,该芯片搭载ARM® Cortex®-M0处理器内核,具备48MHz的主频,主要针对成本效益高的嵌入式控制应用领域。该芯片集成了27个定时器、8个脉冲宽度调制(PWM)通道、一个12位模数转换器(ADC)、四个运算放大器、两个比较器以及ERU事件请求单元和USIC通用串行接口通道等丰富功能。 XMC1402F064的框图 SiC MOSFET SiC MOSFET采用IMT65R048M1H,其导通电阻RDS(on)为48mΩ,漏极电流ID在25℃时为50A,在100℃时为35A,耐压为650V,采用TOLL封装。与D²PAK相比,TOLL封装降低了热阻抗,并且通过独创的xt互连技术,实现了更高密度的设计和更高的开关频率操作,非常适合应用于高功率到中功率系统中的图腾柱PFC拓扑结构。 CoolMOS™ CoolMOS™采用IPT60R022S7,其导通电阻RDS(on)为22mΩ,漏极电流ID在140℃时为23A,耐压为650V,采用TOLL封装。该器件具有优化设计以降低传导损耗。IPT60R022S7在低开关频率应用中实现了最佳的RDS(on)与成本的平衡。 隔离驱动器 SiC的驱动器采用2EDF9275F隔离驱动器。该驱动器采用150mil DSO-16封装,专为高性能功率转换应用设计。其4A/8A的拉/灌双通道栅极驱动器能有效提高半桥器件CoolSiC™ MOSFETs 650V的效率。37ns的短传播延迟经过温度和生产考验,时序依然极为精准稳定,两者进一步提高了跨电气隔离的功率级或多相/多电平拓扑的效率。功能隔离使得2EDF9275F成为初级侧控制的理想选择。栅极驱动器输出的反向电流能力高达5A,共模瞬变抗扰度(CMTI)稳健性可达150V/ns,适用于高dv/dt功率环路。 EiceDRIVER™ 2EDF7275F适用于噪声高的功率开关环境,高边和低边MOSFET主级侧控制,实现稳健运行。其4A/8A的拉/灌双通道栅极驱动器能够在驱动CoolMOS™或OptiMOS™等高压和中压MOSFET时进行快速开关。两个输出通道均单独隔离,可以灵活部署为浮动栅极驱动器,具有150V/ns的极高CMTI(共模噪声抗扰度)。 2EDF系列内部框图 反激控制器 低压DC-DC隔离采用反激控制器ICE5QSBG实现,其支持共源共栅配置,并针对离线开关模式电源进行了优化。控制器采用改进的数字降频技术并支持专有准谐振操作,因此通过降低高低压线路间的开关频率差,能在较宽的交流电压范围内实现低EMI和高效率。增强型主动突发模式为待机功率范围的选择提供了灵活性。此外,ICE5QSBG具有宽的供电电压工作范围(10.0~25.5 V),功耗较低。控制器配备多种保护功能,如支持输入过压和欠压保护的可靠线路保护,能在故障情况下为电源系统提供全面防护。 方案原理图 MCU部分 SiC驱动部分 MOSFET驱动部分 反激式控制部分 PCBA 底板 控制板电源板 软件说明 本方案采用无桥图腾柱电路结构,环路控制上采用了CCM平均电流控制模式,占空比前馈,具有快速响应的特点。控制框图大致如下: 软件开发环境 实际测试 PFC波形:黄(输入交流电压);绿(输入电流);蓝(输出直流电压) PFC输入输出测试数据: INV波形:黄(输出交流电压);绿(输出电流) INV输入输出测试数据: 方案主要参数与特点 输入电压:PFC:85V~265Vac; INV:350~430Vdc 输出电压:PFC:390Vdc; INV:220Vac 最大输出功率:85V~150Vac: 1.6kW; 160Vac~265Vac: 3.3kW; 400Vdc: 3kW 效率max: 98.5% 拓扑结构:CCM totem-pole PFC 工作频率: 115KHz PF值:>0.99@>20%负载











